• 全国免费销售热线
  • 24小时热线:13910836570
  • 电话:010-61705388/996
    010-61705119/109
  • 邮箱 :sale@wispower.com
  • 地址:北京市昌平区昌平路97号新元科技园D座C门3层
  • 伟仕QQ咨询1  (1165945893)
    伟仕QQ咨询2  (2440920865)
    伟仕QQ咨询3  (1604294231)
    伟仕QQ咨询4  (1923434741)
硬件工程师必备的过压保护电路
作者: 发布时间: 2021-08-16 阅读: 0

过压保护,是指被保护线路电压超过预定的最大值时,使电源断开或使受控设备电压降低的一种保护方式。

其作用是,若开关电源内部稳压环路出现故障或者由于用户操作不当引起输出电压超过设计阈值时,为保护后级用电设备防止损坏,将输出电压限定在安全值范围内。

过压保护电路设计的两个方向。

一、使用集成芯片做过压保护电路设计

此类芯片一般不仅仅具有过压保护功能,多数还集成了欠压,过流等功能于一体。具体芯片使用使用方法可参看具体数据手册,本文不讲集成芯片类作为讲解重点。

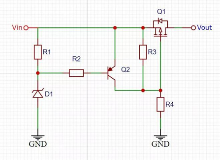
二、使用分立元器件搭

如下图  所示:

image.png

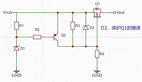
image.png

注:

a、电路本身具有通用性,可以根据具体电路选择稳压二极管D1R1的值,R1选取要注意,不能让流过D1的电流低于起稳定电流Iz,否则可能导致管子的稳定性能变差;

bR3R4要根据选取的mos管的Vgs来具体做调整,此处电路还有个风险,输入电压过大时可能会把mos管栅源击穿,可以考虑加一些防护,如上图 2 可做一些参考。